| 當前位置:首頁->方案設計 |
|
| DRV8872有刷直流馬達(BDC)驅(qū)動方案 |
|
|
| 文章來源: 更新時間:2015/11/16 9:50:00 |
在線咨詢: |
| |
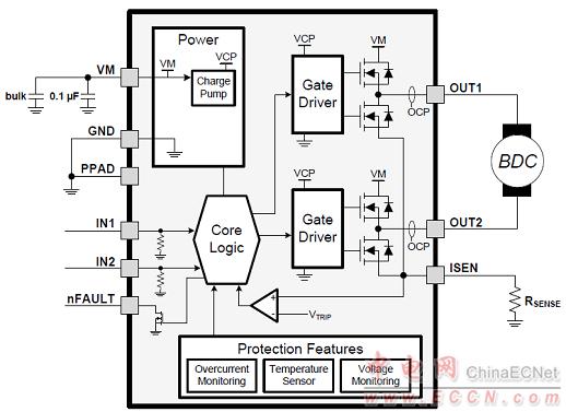
TI公司的DRV8872是有刷直流馬達(BDC)驅(qū)動器,兩個邏輯輸入控制H橋驅(qū)動器,驅(qū)動電流高達3.6A,輸入采用PWM控制馬達速度,工作電壓6.5-V到45-V,主要用在打印機,家用電器和工業(yè)設備以及其它小型設備.本文介紹了DRV8872主要特性,功能框圖,典型應用框圖以及評估模塊DRV8872EVM主要特性,電路圖,材料清單,PCB元件布局圖和硬件設計文件.
The DRV8872 is a brushed-DC motor driver for printers, appliances, industrial equipment, and other small machines. Two logic inputs control the H-bridge driver, which consists of four N-channel MOSFETs that can control motors bidirectionally with up to 3.6-A peak current. The inputs can be pulse-width modulated (PWM) to control motor speed, using a choice of current-decay modes. Setting both inputs low enters a low-power sleep mode.
The DRV8872 features integrated current regulation, based on an internal reference voltage and the voltage on pin ISEN, which is proportional to motor current through an external sense resistor. The ability to limit current to a known level can significantly reduce the system power requirements and bulk capacitance needed to maintain stable voltage, especially for motor startup and stall conditions.
The device is fully protected from faults and short circuits, including under-voltage (UVLO), over-current (OCP), and over-temperature (TSD). Faults are communicated by pulling the nFAULT output low. When the fault condition is removed, the device automatically resumes normal operation.
DRV8872主要特性:
H-Bridge Motor Driver
Drives One DC Motor, One Winding of a Stepper Motor, or Other Loads
Wide 6.5-V to 45-V Operating Voltage
565-mΩ Typical RDS(on) (HS + LS)
3.6-A Peak Current Drive
PWM Control Interface
Integrated Current Regulation
Low-Power Sleep Mode
Fault Status Output Pin
Small Package and Footprint
8-Pin HSOP WithPowerPAD
4.9 × 6.0 mm
Integrated Protection Features
VM Undervoltage Lockout (UVLO)
Overcurrent Protection (OCP)
Thermal Shutdown (TSD)
Fault Reporting (nFAULT)
Automatic Fault Recovery
DRV8872應用:
Printers
Appliances
Industrial Equipment
Other Mechatronic Applications

圖1.DRV8872功能框圖

圖2.DRV8872典型應用框圖
評估模塊DRV8872EVM
The DRV8872EVM is a complete solution for evaluating the DRV8872 brushed motor driver. It includes avoltage regulator to create 5 V, and a TLC555 timer configured to supply a PWM input to the DRV8872.The EVM also includes a potentiometer to adjust the speed of the motor by varying the duty cycle of thePWM. Jumpers are provided to configure each input to a logic low, logic high, PWM, or to allow usercontrol of the inputs. Test points are provided for ease of monitoring the input and output signals.
The DRV8872EVM only requires connections to the motor and power supply to operate.
The DRV8872 evaluation module (EVM) demonstrates the capabilities and performance of the DRV8872 integrated circuit from Texas Instruments. The EVM includes a 5V regulator and PWM generator. A single power source is required to evaluate the DRV8872.
評估模塊DRV8872EVM主要特性:
6.5V to 4.5V Operating Supply Voltage Range
On board 5V regulator
Adjustable PWM duty cycle

圖3.評估模塊DRV8872EVM外形圖

圖4.評估模塊DRV8872EVM電路圖

圖5.評估模塊DRV8872EVM PCB元件布局圖 |
| |
|
|
|
|
|
| |
|
| |
|
|