產品概述
ET81313是一款高度集成、寬輸入電壓、3A輸出同步降壓轉換器。該器件經過優(yōu)化,可實現最少的外部組件數量,并且優(yōu)化了低待機電流。此轉換器采用自適應恒定導通時間(ACOT)結構,提供快速瞬態(tài)響應。它還支持低等效串聯電阻(ESR)輸出電容器和超低ESR陶瓷電容器,無需外部補償組件。在輕載運行期間,ET81313以脈沖頻率調制(PFM)模式工作,保持高效率。
ET81313的輸入電壓范圍為4.5V到17V,輸出可調范圍為0.6V到7V,可以廣泛應用于12V輸入電源供電的場景。另外該器件還具有限流保護、短路打嗝保護、過溫保護等等保護機制,能夠為系統(tǒng)提供全方位的保護。
ET81313采用了SOT563形式的小封裝,配合高度集成的內部電路以及簡單的外部器件,能夠以更小的應用面積去布局。
產品特性
-
• 3A轉換器集成60mΩ和34mΩFET
-
• 采用快速瞬態(tài)響應的ACOT模式控制
-
• 輸入電壓范圍:4.5V至17V
-
• 輸出電壓范圍:0.6V至7V
-
• 輕載時采用PFM模式
-
• 開關頻率:1.2MHz
-
• 關斷電流低,小于8uA
-
• 可從預偏置輸出電壓啟動
-
• 周期性過流限制
-
• 打嗝模式過流保護
-
• 非鎖存欠壓保護和過熱保護
-
• 固定軟啟動:1.0ms
管腳定義

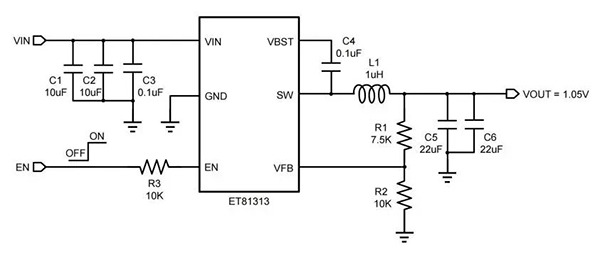
典型應用

|